第十三届江苏书展将于7月1日至5日在苏州国际博览中心和全省线上线下分展场举办,连云港共有分展场11家,分展场地点包括全市各新华书店门店、城市书房、小镇书房、五星级农家书屋,大众书局万达店,连云港书店,灌南县儒和书店。涵盖全市各县(市、区)。书展期间,连云港各分展场将举办各类阅读推广活动50余场,开展优惠售书、举办全民阅读活动、展销精品图书等,努力为广大市民群众打造一场阅读文化盛宴。
举办第十三届江苏书展连云港分展,并将其办成一场富有连云港特色、连云港风格,惠及更多群众的文化盛会,是我市切实提高公共文化服务能力和水平,更好地引导和服务人民群众爱读书、读好书、善读书的一项重要举措。
分展场优惠活动多多
定位读者群众,引领阅读新风尚。本届书展连云港各分展场围绕“阅读的盛会 读者的节日”总定位,以惠民利民为目标,落实优惠政策。书展期间,各新华书店分展场门店书籍8折销售;向全市中小学生发放10元*5张现金抵扣券,满50元可使用一张。
连云港新华书店线上小程序:江苏凤凰新华连云港店电商,一般图书全场8折;满68元-15元;满188元-50元;满298元-100元;优惠券在领取的店铺可全店通用,店铺折扣及店铺优惠券可叠加使用;满38元包邮。
还有诸多福利赠送,促进图书消费,引领读者阅读新风尚。
新华书店
民主路分展场
书展期间进店消费的客户,转发书展活动至朋友圈,可随机赠送1本书+1张借阅体验卡;店内设有特价专柜,最新学生教辅图书,买一赠一;参与店内充值活动,即可享受图书批发价,还可额外获赠柔丝被一条。
时畔书房分展场
民主路店、苍梧店所有商品8.8折,儿童读物买二送一,指定文创、百货商品买二送一,消费满58元送夏日夏日特饮一份,充值满500元,送50元,并送夏日特饮三份。更有99元图书盲盒等你来拆!
大众书局分展场
全场图书折扣按会展要求与总公司同步;名社好书联展7.5折起;名社好书联展7.5折起;会员专享7折、8折折扣专架。
儒和书店分展场
将开展“书香七月 悦读惠泽”特定展台图书8折优惠、“书香惠泽,阅享小康”书展期间购书8折优惠活动。
开展特色活动,展现港城新气象。本届书展在展示展销好书的同时,将推出一系列与“书”相关、针对不同群体、彰显连云港特色的专业展陈和全民阅读活动。新华书店朝阳路店邀请江苏海洋大学相关专业教授开展用专业方式进行专业阅读系列讲座。赣榆分展场邀请当地朗读专家“蓝风衣”免费为小读者举办朗诵讲座。东海分展场举办具有东海地方特色、群众参与度高的各类全民阅读推广活动。灌云分展场邀请本土作家曹延标、徐继东等人开展阅读分享会,展现地方特色文化生活。灌南分展场联合响丁当儿童阅读书房走进村居,开展巡回亲子阅读活动,让家长和孩子共同分享阅读的美好时光。各分展场结合自身特色,关照老人、妇女、儿童等各类群体,开展线上线下、丰富多彩的阅读活动,展现书香连云港魅力。
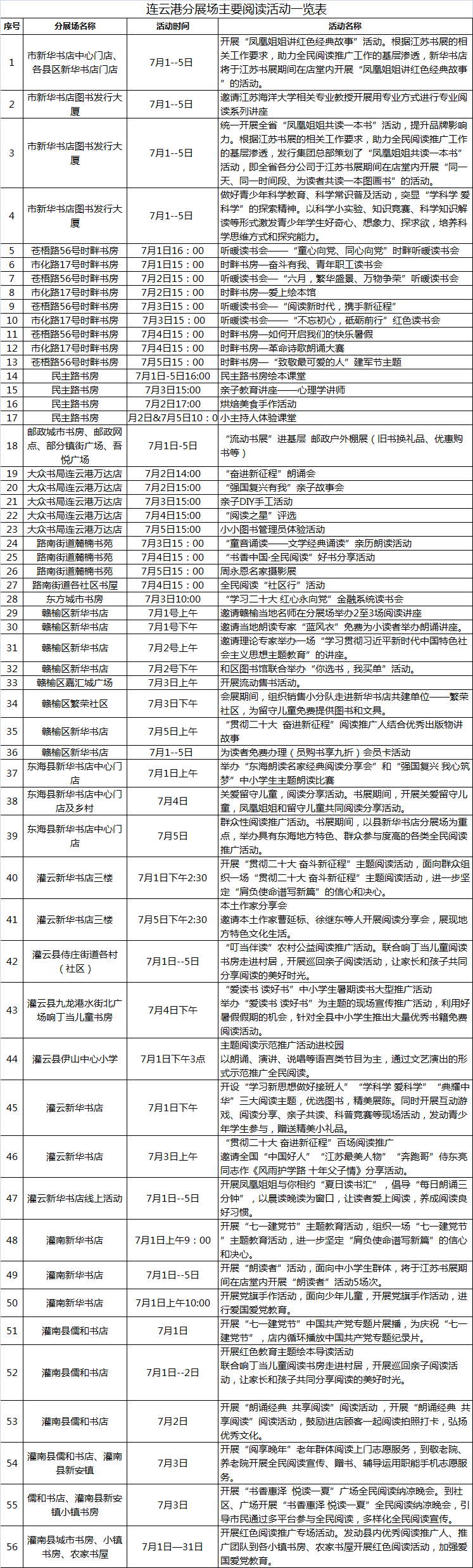
连云港分展场主要阅读活动一览表
传播优质内容,提振发展新方向。本届书展围绕“贯彻二十大 奋进新征程”主题,大力营造阅读氛围,传播港城特色文化,提振发展新方向。精选上千本优质图书,涵盖政治、经济、文化等多个领域,满足各类需求。市内各分展场结合“七一”开展红色阅读专题书展。举办“凤凰姐姐”阅读活动,带领青少年阅读《少年聂海胜》《晚上浩浩荡荡童话》《小龙小龙挖挖挖》等图书绘本。
本届江苏书展连云港分展场旨在为读者谋福利、为活动广宣传、为文化做传播,在全市范围内形成一阵声势浩大的全民阅读推广浪潮,进一步引领阅读新风尚、推进书香连云港高质量发展。
各分展场地址如下,
我们期待与您在书展相遇,
共享全民阅读盛会,
共赴书香港城之约: